
很多家长为孩子上课走神,坐不住,考试成绩不理想而忧心忡忡,将这一切都归咎于孩子贪玩误学,于是将孩子的娱乐时间减得少之又少,每天对孩子严加督导,但是结果却收效甚微。其实,这些都是因为孩子的注意力不集中而造成的。
注意力的好坏直接关系到孩子智力的发展,良好的注意力是大脑进行感知、记忆、思维等基础认知活动时必不可少的条件。只有达到了专注且认真的学习状态,孩子才能将所听、所看、所闻的一切化为自己的知识养分。注意力不集中甚至会影响孩子的记忆力与逻辑思维能力的发展。
5~12岁是培养孩子具备良好注意力的关键时期。只要把握住了这个时期,对孩子进行及时有效的干预和训练,就可以大大改善孩子注意力不集中、行为不自控的状况。
持续集中的注意力不是与生俱来的,但孩子天生就会关注自己感兴趣的一些事物,针对这个特征,家长可以制定合理的训练方案。注意力不同于智力,遗传因素对于注意力的发展影响较小,因此注意力的发展程度基本上依赖于良好的家庭教育与学校教育环境,后天的训练与培养十分重要。
根据5~12岁孩子生理和心理发育的特点,结合每个年龄段孩子的兴趣点,将注意力基础训练,注意力与记忆力的密切关系,保持注意力持久性与专注性的秘密,以及培养注意力习惯的有效方法,具体地呈现在家长面前。帮助家长在日常生活中把握住每件有利于提高孩子注意力的小事,寓教于乐,使得家长能够通过简单可行的小训练、小方案,找准机会帮助孩子改掉注意力不集中,或者集中注意力时间过短的毛病。
还犹豫什么,抓紧时间训练孩子的注意力吧!
快乐游戏,培养注意力
5岁左右的孩子,注意力短暂分散。可能前一秒在看图画书,后一秒就伸手去抓洋娃娃或积木了。他总是很忙,眼睛很忙,手脚也很忙。一个新买的玩具,只能让他保持3分钟热度。孩子一直不断地重复“喜新厌旧”的戏码,大人没办法,只能跟在他后面收拾满地的狼藉。
当然,对于这个年龄段的孩子,我们显然不能要求太多,但却可以通过一些简单的小游戏带他精神集中,为以后注意力的发展做好准备。
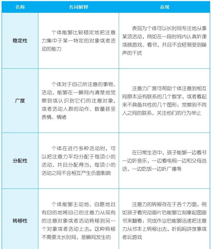
注意力的4种特性

锻炼记忆力,协同发展注意力
注意力不是被逼出来的,强迫孩子集中注意力读书或听讲,对他们而言并无益处,也没有实际效果。幼升小阶段的孩子面临着一个转折,那就是从过去的玩游戏到如今的上课听讲,这之间必须得有个合理的衔接点,孩子才能尽快适应小学的课堂学习。如何做好这个衔接呢?家长要将孩子的注意力与记忆力协同起来进行训练,由此初步使他们养成良好的学习习惯。
增强注意广度,集中注意力
小学一年级孩子集中注意力时间至多就只有15分钟,一堂课却有40分钟,这如何是好呢?面对这种情况,有必要每天做一些小训练来提高孩子的注意力了!虽然注意力不集中这种状况将会随着孩子年龄的增长有所好转,但越早进行注意力训练,对于孩子各种能力的完善只有好处没有坏处。如果注意力的专注性得到了提高,注意力保持的时间就会更加持久。
家长们可以结合一些具体训练,灵活多变地提高孩子的注意力,使其尽快地适应课堂生活。
影响孩子注意力的因素

加强训练,提高注意稳定性
孩子在学习上有数不清的麻烦。上课听讲时不时开小差,每天做作业很难一口气做完,要妈妈哄爸爸吼才肯坐下来乖乖做题,一找到机会就会开溜,经常半途而废。已经到了二三年级了,这样下去如何能有好成绩?
如果到了这个年纪,孩子注意力不集中仍然是老大难问题,就必须下更大的工夫来培养他的学习兴趣,使用多种训练来提高其注意力的稳定性和持久性。
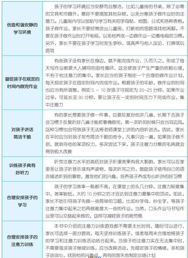
增强孩子注意力的6大好习惯

训练加调整,拔高注意力
10岁左右的孩子,应该已经习惯了有规律的小学生活,但大多数还是调皮的,在家里坐不住。到了这个年龄仍然注意力不集中,的确不利于培养良好的学习能力。那么如何解决这个棘手的问题呢?针对“皮猴”孩子和“电视迷”孩子,家长可以在家中营造轻松愉快的氛围,见缝插针,开展一些不需要太长时间的辅导训练。这些训练可以每天进行,也可以隔天进行,每星期进行一两次也行,目的是找到孩子注意力不集中的原因,实现有效的进阶式训练,拔高孩子的注意力。

